Talk:DreamTeam/Brainduino: Difference between revisions
calculating expected gains |
|||
| (8 intermediate revisions by 3 users not shown) | |||
| Line 1: | Line 1: | ||
==March 21 2017== | |||
Q&A with Masahiro! | |||
<< | |||
We are making progress on our Brainduino V0.1 assembly. We think we isolated the abnormality to IC3, the low-pass filters. We observe 10,000x gain out of the first two rounds of amplification. Our understanding is that 10,000x gain amplifies a +/-50uV brain powered signal to a +/-0.5V signal, within the operational range of the Arduino ACD. | |||
>> | |||
Maybe not easy understanding of so many option setup. | |||
We use option A. | |||
OPA2111 set gain X 100. | |||
AD8422 use as Gain X1 ( no need put R5 & R6 to AD8422 , because we use option A ) | |||
How to get X100 : | |||
R23 (100K) / R27 (2K) = 50 | |||
R24 (100K) / R27 (2K) = 50 | |||
50 + 50 = 100 | |||
Then IC3D set gain X250 | |||
How to get X250 : | |||
1 + (R16 (1M) / R15 (4.02K) ) = 250 (249.75622) | |||
Total : X 100 X 250 = X 25,000 | |||
It is not X 10,000. | |||
C15 : 1 µF makes 0.16Hz low cut ( default ) | |||
C15 : 0.1 µF makes 1.6Hz low cut. | |||
C35 : 47 pF makes 3200 Hz high cut ( default ) | |||
C35 : 1 nF makes 160 Hz high cut | |||
Need setup for other channel too. | |||
[[File:Brain-duino_circuit.png]] | |||
<<Coming out of the first and second round of filters in IC3 on both channels we're seeing our signal clipping at +/-12V. Is this expected? >> | |||
From IC3 output, max clip is +-12V. | |||
Usually not clip to +-12V. In case clip continue then not working. | |||
Make sure solder jumper : SJ8 : 2-3 connect is default. | |||
C46 1µF is option. default is put 0 ohm. | |||
==March 08 2017== | |||
Debugging the brainduino v0.1_foo ... | |||
One of these resistors is not like the other. | |||
R15 is upside down ? | |||
A 4.02 KOhm resistor. | |||
(John wonders if this is a correct value for setting op-amp gain anyway, | |||
given the corresponding 1 MOhm resistor in that part of the circuit.) | |||
R17 the same ... maybe not upside down afterall. Jade observes that neither R15 or R17 have any visible printing on the side facing up, unlike any of the many many other resistors on the board. | |||
Hence the initial speculation as to its potential upside-downness ... | |||
Breaking out the multimeter now ... Here we go ... What's going on with this multimeter ? | |||
Now reads 4.01 KOhm on R15 | |||
same on R17, very good. | |||
The feedback resistors R16 and R19: | |||
R16: 1.001 MOhm | |||
R19: 1.001 MOhm | |||
C35 difficult to get consistent reading of capacitance (maybe due to rest of circuit not isolated) | |||
C36 11.85 nanoFarads ? Also not consistent .007 nanoFarads ... 0.4 ... 2. ... 1. ... 0.006 | |||
ok, we want 0.047 nanoFarads ie 47 picoFarads as specified in schematic | |||
but we never see that ... | |||
but that's okay, because measuring capacitance in circuit is a fool's errand. | |||
backing up a bit ... | |||
R3 tests within 2% of 1 MegaOhm despite being GROSSLY OFF CENTER | |||
R4 1.000 MegaOhm feels more solid than R3 | |||
should we resolder R3 ? | |||
John would (if not feeling adventurous) read documentation | |||
and study IC 1b and IC 1a ... | |||
Dan, feeling adventurous, reads Masahiro's instructables article | |||
which is full of win, and yields A CLUE as per corner frequency of the | |||
EIGHT POLE BUTTERWORTH FILTER: "1/100 of clock is filter high cut frequency." | |||
==December 21 2016== | |||
Understanding the brainduino v0.1 | |||
Power supplies, voltage/current regulator. voltage reference | |||
LT1761 - 100mA, Low Noise, LDO Micropower Regulators | |||
(IC7) (5 Volts for DC offset, 2.5 V after voltage divider, | |||
feeds + signal inputs of 2 different op amps, also provides 5 V reference for Arduino) | |||
RB-0512 - +/- 12 V for op amp (RB-0512 D/P -- recom 12v dc/dc converter) | |||
(drives all op amps, also feeds LT1761) | |||
Voltage divider (cf LT1761) built around SJ10, SJ11 | |||
a voltage divider for each channel ... | |||
also linked with capacitors (two 10 microFarad on input, 0.1 microFarad for each output channel) | |||
Op Amps | |||
* for amplification (instrumentation amp setup) | |||
* for filtering (capacitors C15 and C11 | |||
Butterworth filter | |||
Arduino (ADC, communication with Bluetooth module) | |||
... examining the hardware: | |||
question about IC2 - funky solder, corrosion? | |||
First amplifier of channel one (IC2A and IC2B) | |||
verified IC5, IC6 not populated ... | |||
still looking for IC7! | |||
found it. It has some funky solder right next to it. | |||
IC7 is tiny. Is it actually IC7? | |||
Unlabeled solder blob next to it has white rectangle printed around it ... so maybe solder jumper | |||
IC7 connects to C32 | |||
SJ16 is one step closer to bringing voltage divider into effect. | |||
Can measure on blob for 5 Volts ... | |||
There may be some test points near U$7 | |||
Some resistors from divider network identified? | |||
R39 is 4.3 K Ohms | |||
R34 and R35 are each 10 K Ohms ? | |||
both contact R29 which is 2.15 K Ohms to ground | |||
[[Image:IMG_9574.jpg|600px]] | |||
[[Image:IMG_9573.jpg|600px]] | |||
==December 14 2016== | |||
what is value of c33? 50 pF or 1 nF ? | what is value of c33? 50 pF or 1 nF ? | ||
determines high-cut frequency either 160 Hz (1 nF) or 3200 Hz (50 pF) | determines high-cut frequency either 160 Hz (1 nF) or 3200 Hz (50 pF) | ||
| Line 31: | Line 183: | ||
(or if no offset voltage and input is actually ~ -5 to +5 millivolts, | (or if no offset voltage and input is actually ~ -5 to +5 millivolts, | ||
then output will be -0.5 to +0.5 volts) | then output will be -0.5 to +0.5 volts) | ||
(however, there is a +2.5 Volt DC offset impinging on the AD2177 part of the instrumentation amp setup | |||
... we think this is ok to say ... But is option A grounded -- no offset -- or 2.5 volts ? | |||
where might DC offset voltage come into play? | where might DC offset voltage come into play? | ||
| Line 43: | Line 198: | ||
4th Stage IC3D>IC3C Ch1, and IC3A>IC3B, Potentially considered a two-pole high-cut(aka low-pass) | 4th Stage IC3D>IC3C Ch1, and IC3A>IC3B, Potentially considered a two-pole high-cut(aka low-pass) | ||
Next week: verify 101 x gain, 100 x gain, DC offset ! | |||
Latest revision as of 20:09, 21 March 2017
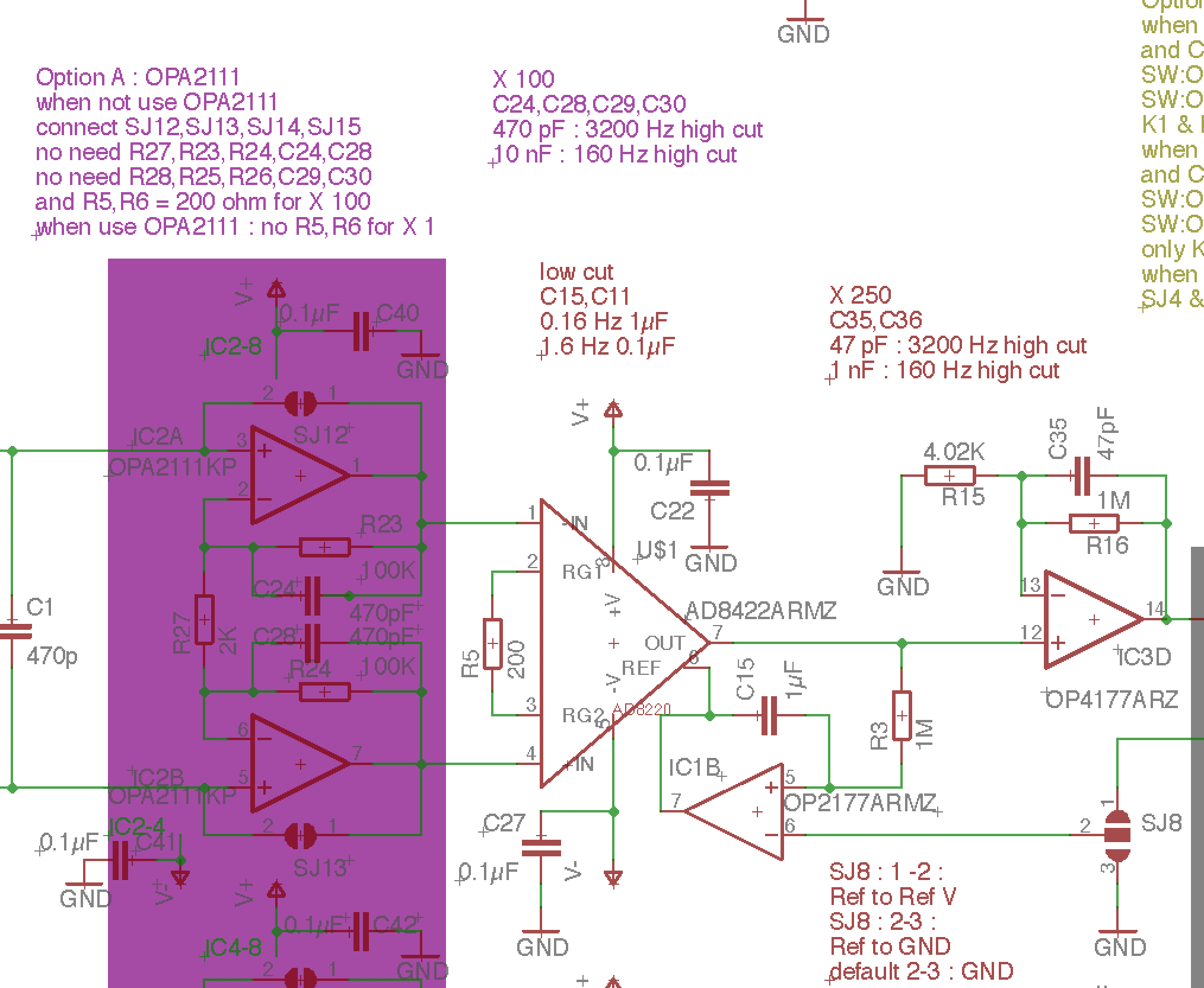
March 21 2017
[edit source]Q&A with Masahiro!
<< We are making progress on our Brainduino V0.1 assembly. We think we isolated the abnormality to IC3, the low-pass filters. We observe 10,000x gain out of the first two rounds of amplification. Our understanding is that 10,000x gain amplifies a +/-50uV brain powered signal to a +/-0.5V signal, within the operational range of the Arduino ACD. >>
Maybe not easy understanding of so many option setup.
We use option A.
OPA2111 set gain X 100.
AD8422 use as Gain X1 ( no need put R5 & R6 to AD8422 , because we use option A )
How to get X100 : R23 (100K) / R27 (2K) = 50 R24 (100K) / R27 (2K) = 50 50 + 50 = 100
Then IC3D set gain X250
How to get X250 : 1 + (R16 (1M) / R15 (4.02K) ) = 250 (249.75622)
Total : X 100 X 250 = X 25,000
It is not X 10,000.
C15 : 1 µF makes 0.16Hz low cut ( default )
C15 : 0.1 µF makes 1.6Hz low cut.
C35 : 47 pF makes 3200 Hz high cut ( default ) C35 : 1 nF makes 160 Hz high cut
Need setup for other channel too.
<<Coming out of the first and second round of filters in IC3 on both channels we're seeing our signal clipping at +/-12V. Is this expected? >>
From IC3 output, max clip is +-12V. Usually not clip to +-12V. In case clip continue then not working. Make sure solder jumper : SJ8 : 2-3 connect is default.
C46 1µF is option. default is put 0 ohm.
March 08 2017
[edit source]Debugging the brainduino v0.1_foo ...
One of these resistors is not like the other.
R15 is upside down ? A 4.02 KOhm resistor. (John wonders if this is a correct value for setting op-amp gain anyway, given the corresponding 1 MOhm resistor in that part of the circuit.)
R17 the same ... maybe not upside down afterall. Jade observes that neither R15 or R17 have any visible printing on the side facing up, unlike any of the many many other resistors on the board. Hence the initial speculation as to its potential upside-downness ...
Breaking out the multimeter now ... Here we go ... What's going on with this multimeter ?
Now reads 4.01 KOhm on R15 same on R17, very good.
The feedback resistors R16 and R19: R16: 1.001 MOhm R19: 1.001 MOhm
C35 difficult to get consistent reading of capacitance (maybe due to rest of circuit not isolated) C36 11.85 nanoFarads ? Also not consistent .007 nanoFarads ... 0.4 ... 2. ... 1. ... 0.006 ok, we want 0.047 nanoFarads ie 47 picoFarads as specified in schematic but we never see that ... but that's okay, because measuring capacitance in circuit is a fool's errand.
backing up a bit ... R3 tests within 2% of 1 MegaOhm despite being GROSSLY OFF CENTER R4 1.000 MegaOhm feels more solid than R3
should we resolder R3 ?
John would (if not feeling adventurous) read documentation and study IC 1b and IC 1a ...
Dan, feeling adventurous, reads Masahiro's instructables article which is full of win, and yields A CLUE as per corner frequency of the EIGHT POLE BUTTERWORTH FILTER: "1/100 of clock is filter high cut frequency."
December 21 2016
[edit source]Understanding the brainduino v0.1
Power supplies, voltage/current regulator. voltage reference
LT1761 - 100mA, Low Noise, LDO Micropower Regulators (IC7) (5 Volts for DC offset, 2.5 V after voltage divider, feeds + signal inputs of 2 different op amps, also provides 5 V reference for Arduino)
RB-0512 - +/- 12 V for op amp (RB-0512 D/P -- recom 12v dc/dc converter) (drives all op amps, also feeds LT1761)
Voltage divider (cf LT1761) built around SJ10, SJ11 a voltage divider for each channel ... also linked with capacitors (two 10 microFarad on input, 0.1 microFarad for each output channel)
Op Amps
- for amplification (instrumentation amp setup)
- for filtering (capacitors C15 and C11
Butterworth filter
Arduino (ADC, communication with Bluetooth module)
... examining the hardware: question about IC2 - funky solder, corrosion? First amplifier of channel one (IC2A and IC2B)
verified IC5, IC6 not populated ...
still looking for IC7! found it. It has some funky solder right next to it. IC7 is tiny. Is it actually IC7? Unlabeled solder blob next to it has white rectangle printed around it ... so maybe solder jumper
IC7 connects to C32
SJ16 is one step closer to bringing voltage divider into effect.
Can measure on blob for 5 Volts ...
There may be some test points near U$7
Some resistors from divider network identified? R39 is 4.3 K Ohms R34 and R35 are each 10 K Ohms ? both contact R29 which is 2.15 K Ohms to ground
December 14 2016
[edit source]what is value of c33? 50 pF or 1 nF ? determines high-cut frequency either 160 Hz (1 nF) or 3200 Hz (50 pF)
Op amps ...
OPA2111 - what gain? expecting ~ 100 ?
what values for R27, R23, R24 ? (also R28, R25, R26)
R27 should be 2K ohms R23, R24 -> 100K ohms
cf instrumentation amp (figure 9 of http://www.ti.com/lit/ds/symlink/opa2111.pdf) 1 + (R23 + R24) / R27 ... so 1 + (200 K / 2 K) = 101
so if input signal is on order of 100 microvolts then output of first amp will be 10.100 millivolts (really more like -50 to +50 microvolts -> -5 to +5 millivolts)
AD8422 R5 and R6 are 200 ohms G = 1 + (19.8 kΩ/RG) = 1 + 99 = 100
??? also see fig. 56 on page 20 of http://www.analog.com/media/en/technical-documentation/data-sheets/AD8422.pdf
now consider if input to AD8422 is on order of 10 millivolts output will be 1.000 volts (or if no offset voltage and input is actually ~ -5 to +5 millivolts, then output will be -0.5 to +0.5 volts)
(however, there is a +2.5 Volt DC offset impinging on the AD2177 part of the instrumentation amp setup ... we think this is ok to say ... But is option A grounded -- no offset -- or 2.5 volts ?
where might DC offset voltage come into play?
2nd Stage AD8422 Instrumentation amp with gain resistor 2(10 kΩ + RREF)/(20 kΩ + RREF) http://www.analog.com/media/en/technical-documentation/data-sheets/AD8422.pdf In figure 56, you will see that an op amp is used to input to the VREF pin.
3rd stage Low-cut (aka high-pass ) filter and DC offset to 3rd Stage OP2177ARMZ ( IC1B Ch1 and IC1A Ch2 )
4th Stage IC3D>IC3C Ch1, and IC3A>IC3B, Potentially considered a two-pole high-cut(aka low-pass)
Next week: verify 101 x gain, 100 x gain, DC offset !
